2026年1月28日,伦敦大学学院Tim Bartels和Soyon Hong研究团队,在国际期刊Nature在线发表题为:Intestinal macrophages modulate synucleinopathy along the gut–brain axis的研究论文。该研究支持了帕金森病起源于肠道(肠神经系统)并通过“肠-脑"轴(gut–brain axis)影响到大脑的观点,发现了肠道肌层巨噬细胞(Muscularis Externa Macrophages:ME-Macs)是这一过程中的核心调控者。靶向清除 ME-Macs 可显著改善帕金森疾病(PD)模型中的 α-突触核蛋白(α-synuclein,αS)病理、免疫反应和运动功能障碍。
肠道肌层巨噬细胞(ME-Macs),作为肠神经系统(enteric nervous system,ENS)完整性和肠道稳态的维护者,可在PD模型中调节αS病理和神经退行性变。ME-Macs含有错误折叠的αS,呈现出反映内溶酶体功能障碍的特征,并在αS病理进展过程中调节从ENS通过硬脑膜迁移到大脑的T细胞扩增。定向消耗ME-Macs可减少ENS和中枢神经系统中的αS病理,防止T细胞扩增,并减轻神经退行性变和运动功能障碍,提示ME-Macs可能作为沿肠–脑轴αS病理的早期细胞起始者。理解这些机制可能为PD的早期阶段生物标志物的研究铺平道路。该工作为“体先发病"(body-first)PD模型提供了明确的免疫学起点与潜在干预靶点。

越来越多的人意识到,肠神经系统(ENS)可能是帕金森病(PD)α-突触核蛋白(αS)病理的最初发生部位。便秘是帕金森病患者早期常见的症状之一,可能反映了肠神经系统的功能异常。一些尸检和多模态影像学研究强烈支持“身体优先型"(body-first)帕金森病的概念,这些研究显示患者的肠神经系统中早期出现路易体病理,并且这种病理可能从肠道沿尾-头方向扩散到脑干和其他脑区。此外,向小鼠肠道注射αS会导致路易体病理按层次传播到大脑,表明肠神经系统在疾病早期阶段扮演重要角色。不过,目前我们对可能触发肠神经系统中αS病理开始,并进一步发展到大脑的细胞和分子机制了解还很有限。
组织驻留巨噬细胞是专门的吞噬细胞,负责协调众多对组织稳态至关重要的特定功能。在肠道中,面向微生物群的巨噬细胞会不断被血液单核细胞替代,并且战略性地位于小鼠固有层中以吞噬入侵的病原体。相比之下,肠道肌层巨噬细胞(ME-Macs)驻留在肠肌层(ME),支持肠道神经丛的功能完整性,肠道神经丛是胃肠道运动须要的神经网络。肠道肌层巨噬细胞(ME-Macs)在出生前就已殖入小鼠肠道,自我维持但在一生中逐渐被替代,并通过产生神经营养因子和清除碎片来维持肠道神经健康。在衰老的小鼠肠道中,ME-巨噬细胞积累α突触核蛋白(αS)并表达与帕金森病相关的基因Gba1和Lrrk2,这引出了一个有趣的问题:肠道肌层巨噬细胞(ME-Macs)是否可能在“身体优先"(body-first)的帕金森病病理中赋予风险。尽管中枢神经系统(CNS)驻留的巨噬细胞与αS病理相关,但肠神经系统(ENS)驻留的肠道肌层巨噬细胞(ME-Macs)的作用仍不清楚。
肠道的管壁由四层结构组成,从内到外依次为:黏膜层(Mucosa)、黏膜下层(Submucosa)、肌层(Muscularis externa)和浆膜层/外膜层(Adventitia/Serosa)。黏膜层(Mucosa)是最内层,直接接触肠腔内容物。浆膜层 / 外膜层(Serosa / Adventitia)是最外层。提供机械保护,防止粘连,维持肠道活动自由度。肠道肌层(Muscularis externa)是肠壁的重要动力结构,主要由两层平滑肌组成,为内环行肌(Inner Circular Muscle)和外纵行肌(Outer Longitudinal Muscle),共同负责推动肠内容物前进,维持正常的消化蠕动节律。两层肌肉之间分布有肌间神经丛(Auerbach神经丛),是肠神经系统的关键部分,调控肌肉的节律性收缩与舒张。
肠道巨噬细胞具有高度异质性,根据其解剖定位、功能特性和分子标志物的不同,可分为多个亚群。按解剖定位与功能分类。可分为上皮下巨噬细胞(Subepithelial Macrophages),绒毛血管相关巨噬细胞(Vascular-Associated Macrophages),隐窝相关长寿命巨噬细胞(Crypt-Associated Long-Lived Macrophages),肌层巨噬细胞(Muscularis Macrophages, ME-Macs),固有层弥散巨噬细胞(Lamina Propria Macrophages)。

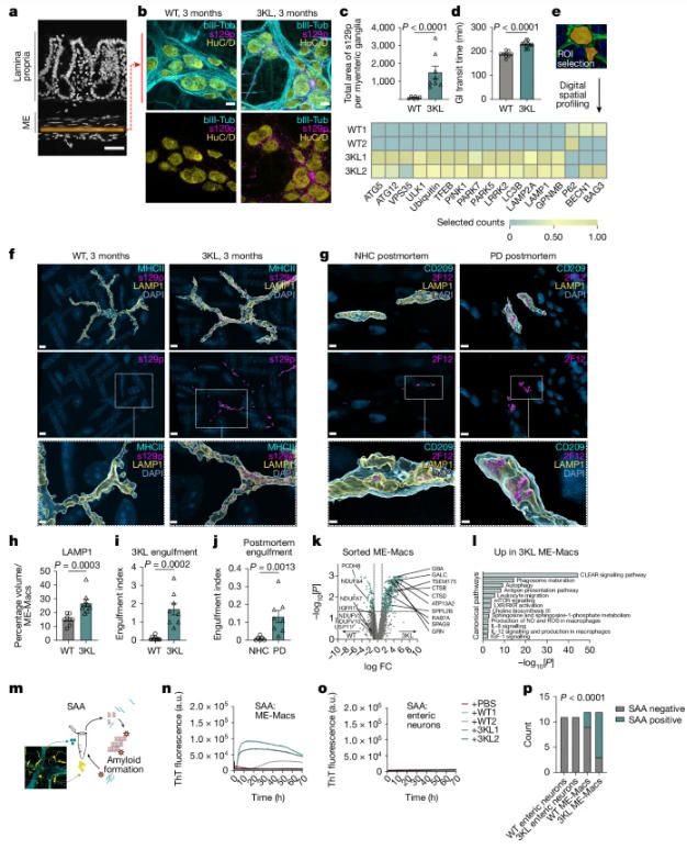
该团队首先研究了3KL αS转基因小鼠中肠道神经系统(ENS)与中枢神经系统(CNS)αS病理的起始情况。在这些小鼠中,αS的表达由Thy1驱动,3K构建体引入了家族性E46K突变的表型增强,促进αS四聚体的不稳定化和聚集。3KL小鼠表现出帕金森病(PD)病理的关键特征,包括进行性皮质病理性αS(以下简称s129p αS)、选择性神经元丢失以及8个月龄时的左旋多巴(l-DOPA)敏感性运动障碍。对机械分离的十二指肠肌间神经丛(ME)进行免疫组化(IHC)显示,3个月龄的3KL小鼠相比野生型(WT)小鼠,HuC/D阳性的肌间神经节周围的s129p αS显著增加(图1a–c)。我们重点研究了十二指肠,这是被迷走神经高度支配的区域。我们还在帕金森病术后尸体样本的ME中观察到了s129p αS。此外,与WT相比,3个月龄的3KL小鼠肠道总运转时间增加,提示ENS功能受损和便秘(图1d)。然而,通过HuC/D和胶质纤维酸性蛋白测量的鼠类肌间神经节和胶质体积未见变化,表明尽管存在αS和肠道病理,但神经元并未死亡。为了研究潜在的分子变化,我们在3个月龄3KL与WT小鼠的十二指肠肌间神经丛上使用多重抗体面板进行数字空间分析(DSP),包括与帕金森病相关的靶标(图1e)。我们观察到3KL小鼠肌间神经节中与自噬和溶酶体生物学相关的蛋白表达增加,包括与家族性帕金森病相关的PINK1、LRRK2和VPS35(图1e)。值得注意的是,DSP确认了肌间神经丛中s129p αS的上调,以及固有层和肌间神经丛中总αS水平的升高。在大脑中,与同龄WT对照相比,3KL小鼠6个月龄时在迷走神经背侧运动核的胆碱能神经元中观察到点状αS s129p染色增加。

图1. ME-Macs 在 3KL αS 转基因小鼠中吞噬并重塑 αS 病理。
炎症与αS病理的起始和进展有关,许多PD风险基因在免疫细胞中富集。巨噬细胞是肠道层中富集的先天免疫细胞。ME-Mac在维护ENS完整性方面起着关键作用,其丢失会导致便秘。我们观察到3个月WT与3KL动物的十二指肠、空肠和回肠ME-Mac分布无显著差异。对ME和本有蛋白的荧光激活细胞分选(FACS)分析显示,在3个月、4个月和6个月龄时,肠道巨噬细胞与单核细胞前体的分化不变。相比之下,ME-Macs表现出CSF1R和主要组织相容性复合体II类(MHCII)表达水平的升高(为抗体清除埋下伏笔)。我们质疑ME-Mac作为ENS的专业吞噬细胞,是否参与清除周围肌肠神经元中积累的αS(图1f–j)。我们评估了ME-Mac中溶酶体LAMP1的水平,发现3KL相比WT的LAMP1表达几乎增加了两倍(见图1h)。我们观察到,在3个月3KL小鼠中,ME-Macs(即LAMP1溶酶体)吞噬s129p αS的比例约增加了14倍,相比年龄匹配的WT对照组; 而在PD的死后空肠中,ME-Macs的吞噬率也增加了14倍,神经健康对照组(见图1i,j)。此外,我们在3个月3KL的分选后CX3CR1hiCD11clo ME-Mac与包括溶酶体GRN、CTSB和CD68的WT小鼠相比,通过质谱法发现474个蛋白质的表达差异显著(P≤0.05)(图1k)。观察到的下调蛋白包括NDUFV3、NDUFB10、NDUFA4和NDUFA7,这些蛋白属于线粒体NADH-泛醌氧化还原酶复合体,已被认为与PD20有关(见图1k)。值得注意的是,3个月3KL的ME-Mac获得与吞噬体成熟和溶酶体通路(统称为协调溶酶体表达与调控网络)相关的特征,表明暴露于s129p αS的ME-Mac持续清除反应,并证实了我们的DSP数据(图1l)。
接着,我们探讨了3KL ME-Macs吞噬的s129p αS是否与WT ME-Macs及肠神经元相比表现出改变的病理活性。我们将αS种子扩增检测(SAA)方法改编用于分离的ME-Macs和肠神经元,通过单体αS的模板化聚集来检测类朊病毒错误折叠的αS,从而导致与噻唑黄T的结合增强(图1m)。值得注意的是,来自3个月大3KL小鼠分离的ME-Macs裂解物在10小时内显示出加速的聚集反应,相较于WT ME-Macs,这表明3KL ME-Macs中聚集活性增加(图1n,o)。尽管肠神经元中表达总αS,而ME-Macs中不存在,但在来自3个月大3KL或WT小鼠的分离肠神经元中未观察到任何活性(图1n–p)。使用淀粉样蛋白结合染料Amytracker通过流式细胞术进一步确认了3KL ME-Macs中αS聚集体的存在(扩展数据图2m)。与SAA数据一致,我们观察到3个月大3KL小鼠的ME-Macs中Amytracker信号增加,而在固有层巨噬细胞中未发现阳性信号。综上,这些结果表明ME-Macs可能作为ENS中αS淀粉样蛋白聚集体的潜在调节因子。
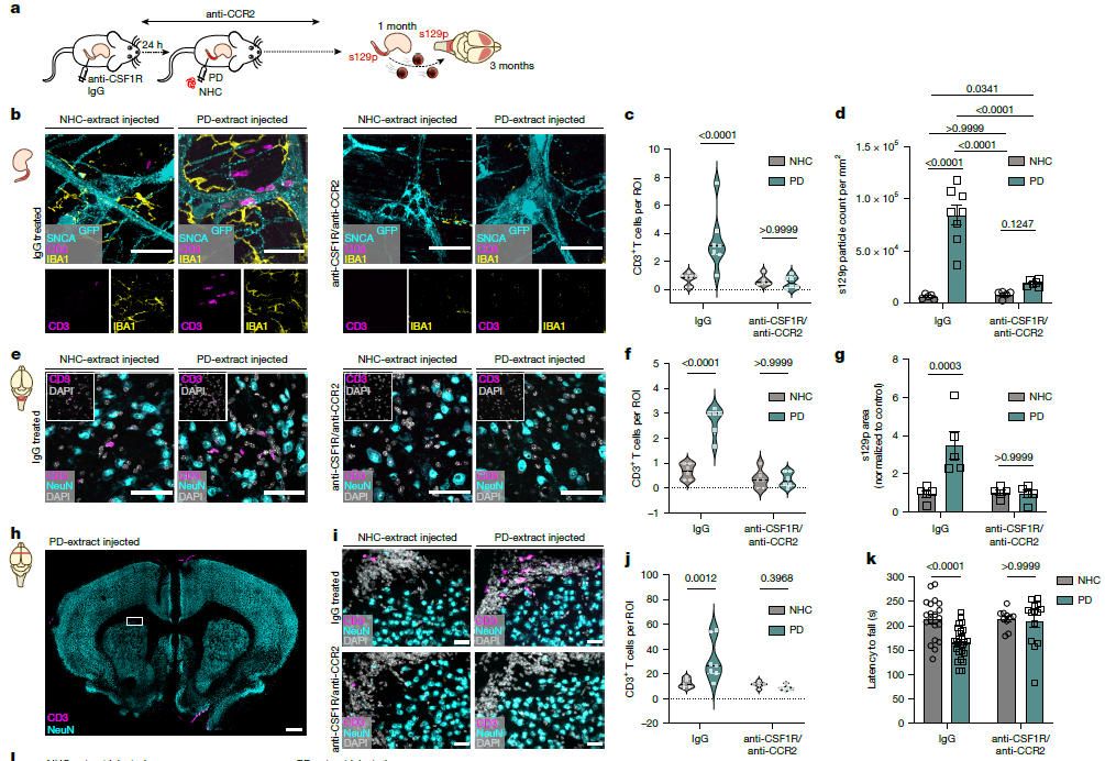
为了进一步探索突触核蛋白病中的肠–脑轴,我们将提取自人类帕金森病(PD)大脑的αS纤维(PD)与相同方法提取的人类神经健康对照(NHC)大脑制备物直接注射到SncaWT/GFP敲入小鼠的肠系膜神经丛(ME)。脑提取的αS纤维分别命名为PD-αS和NHC-αS。在ME中注射PD-αS而非NHC-αS,可增加肠系膜神经节中内源性αS的表达。在注射后1个月和3个月,我们观察到s129p αS免疫反应显著上调,主要集中于神经元细胞体周围,轻度出现在神经节外神经元中,类似于3个月的3KL。PD-αS注射后,发现总肠道通过时间延长。在注射PD-αS 3个月后,在脑干中观察到s129p αS包涵体显著增加。此外,在黑质致密部(SNpc)多巴胺能神经元中s129p αS的比例增加,提示从肠神经系统(ENS)向中枢神经系统(CNS)病理传播的潜在途径。在PD-αS注射后3个月,我们观察到SNpc中多巴胺能神经元的选择性丢失,而NHC-αS注射组未见此现象。相比之下,在腹侧被盖区(VTA)未观察到多巴胺能神经元丢失,这与帕金森病患者多巴胺能神经元的区域特异性易损性一致。随后,我们研究了ME-巨噬细胞是否吞噬s129p αS响应PD-αS注射,并在注射后1个月观察到,与NHC-αS注射对照组相比,PD-αS注射动物的ME-巨噬细胞内溶酶体s129p αS约增加13倍。然而,我们在ME中未发现明显的炎症因子产生,提示αS注射未引起ME局部炎症。这些数据表明,ME-Macs通过吞噬并重塑αS病理,在ENS中调控αS的聚集活性,并为“体先发病"型PD的病理传播提供了条件。
除了如上蛋白病理变外,该研究还揭示了一个清晰的肠–脑 T细胞轴。在便秘型PD患者和多种小鼠模型中,肠道中CD3⁺ T细胞显著增多,患者外周血和脑组织中亦可检测到T细胞增加。在3KL小鼠和PD-αS注射模型中,ME-Macs的抗原呈递和白细胞迁移相关通路明显上调,MHC II表达增强,提示ME-Macs在吞噬病理αS后激活了适应性免疫反应。在3月龄3KL小鼠中,肌间神经丛附近CD3⁺ T细胞显著扩增,且以CD4⁺ T细胞为主。PD患者空肠尸检样本中也观察到类似的 CD4⁺ T细胞浸润,而黏膜固有层变化并不明显。进一步分析发现,在PD-αS注射和3KL模型中,硬脑膜内CD3⁺ T细胞同样增加。利用光转换小鼠进行追踪后,作者证实,肌层外T细胞在αS病理诱导后可逐步迁移至硬脑膜,血液中仅短暂出现过渡性信号。TCR测序显示,硬脑膜与肌层外T细胞之间存在显著的克隆共享,尤其是扩增克隆。这些证据共同证明,在αS病理驱动下,肌层外CD4+ T细胞扩增并部分从肠道经硬脑膜迁移至脑部,形成肠-脑 T细胞轴。
利用单细胞转录组分析ME-Macs亚群,将ME-Macs分为Cd163⁺、Ccr2⁺及双阴性三类亚群。其中,Cd163⁺亚群富集白细胞迁移和趋化性相关基因,Ccr2⁺亚群富集抗原加工通路,双阴性群显示出与白细胞迁移和细胞因子信号相关基因的上调。通过流式细胞术和IHC确实验证了CD163、CCR2和双阴性IBA1 ME-Mac的存在。流式细胞术显示,3–4个月时WT和3KL小鼠的亚群数无差异。然而,CCR2⁺ ME-Mac在3KL小鼠中通常显著减少,显著性在6个月时达到。尽管3KL小鼠中Ccr2⁺ ME-Macs数量减少,但所有亚群吞噬s129p⁺ αS的能力均增强。配体–受体预测分析显示,TGFβ1是ME-Macs与T细胞之间潜力的关键信号分子。特异性敲除巨噬细胞Tgfb1后,PD-αS注射无法再诱导肌层外T细胞扩增,而ME-Macs的数量、吞噬能力及溶酶体状态并未显著改变,表明TGFβ1是ME-Macs调控T细胞反应的核心枢纽。
转化应用上,将抗 CSF1R 与抗 CCR2 注射到外肌层中,以靶向清除 ME-Macs,可减少肠神经系统(ENS)及中枢神经系统(CNS)的 αS 病理沉积,抑制 T 细胞扩增,阻止 T 细胞沿“肠-脑轴"迁移,并缓解神经退行性病变与运动功能障碍,小鼠运动能力改善。为了进一步确认T细胞外逸在神经退行性变中的作用,作者使用了芬戈莫德(fingolimod)来阻止淋巴细胞从淋巴结进入循环。该治疗同样减轻了PD-αS诱导的黑质多巴胺能神经元丢失,进一步支持了肠道来源的T细胞迁移在疾病进展中的推动作用。这表明了 ME-Macs 是 αS 病理沿“肠-脑轴"传播的早期细胞启动因子。ME-Macs是αS病理沿肠-脑轴传播的关键调控者,靶向ME-Macs或阻断T细胞迁移可同时改善ENS和CNS病理及运动表型。

靶向耗竭 ME-Macs 可改善 αS 病理,阻止 T 细胞扩增并改善运动行为
总之,该研究First揭示、由肠道肌间神经丛肠道肌层巨噬细胞(ME-Macs)驱动的肠-脑轴免疫病理通路。在PD早期,ENS中的ME-Mac吞噬病理αS,但其内溶酶体系统可能无法有效清除这些聚集体,导致αS在其内部发生修饰并可能获得播种活性。同时,激活的ME-Mac通过TGFβ1等信号分子,促进肠道局部αS反应性T细胞,尤其是CD4+ T细胞的活化和扩增。一部分活化的T细胞随后迁移至硬脑膜,并可能进一步侵入脑实质,加剧神经炎症和神经元损伤。靶向ME-Mac或其下游的T细胞反应,能够中断这一恶性循环,在多个层面减轻病理和症状。该工作First将肠道肌层这一特定区域的巨噬细胞确立为帕金森病肠-脑轴病理传播的早期细胞启动者和调空者。这一发现为“体优先"帕金森病提供了明确的细胞学和免疫学起点。深化了对“体优先"PD亚型发病机制的理解,揭示了先天免疫与适应性免疫在肠-脑轴上的复杂互作。ME-Mac及其调节的T细胞反应,不仅为PD的早期诊断提供了潜在的生物标志物窗口,也为开发针对肠道这一外周起源部位的疾病修饰疗法提供了新的理论依据和干预靶点。
荷兰Liposoma是巨噬细胞清除剂Clodronate Liposomes氯膦酸盐脂质体的发明人和开发者。作为口碑的体内单核巨噬细胞清除试剂,其凭借稳定的化学性质、高效的清除能力及良好的生物相容性,已成为单核巨噬细胞清除的优选药物。产品被引频频见刊Cell,Nature和Science,助力突破发现,拓展科学边界。
原始文献:
De Schepper, S., Konstantellos, V., Conway, J.A. et al. Intestinal macrophages modulate synucleinopathy along the gut–brain axis. Nature (2026).doi.org/10.1038/s41586-025-09984-y