2025年9月15日,马萨诸塞大学医学院Dorothy P. Schafer团队,在国际期刊Cell(IF:45.5)发表了题为“Microglia-astrocyte crosstalk regulates synapse remodeling via Wnt signaling"的研究性论文。该研究揭示,小胶质细胞(Microglia)来源的Wnt指令星形胶质细胞(astrocyte)从突触处缩回其突起,从而允许小胶质细胞进行突触清除。该机制作用于神经元CX3CL1(fractalkine)信号至小胶质细胞CX3CR1的下游,对于感觉回路的精确化至关重要。神经胶质细胞(neuroglial cell)是神经细胞或称神经元(neuron)数量的10到50倍。神经胶质细胞共有六种,分别分布在中枢神经系统和周围神经系统。其中,分布在中枢神经系统的有:星形胶质细胞(astrocyte或astroglial cell,简称AC);少突胶质细胞(oligodendrocyte,简称ODC);小胶质细胞(microglia)和室管膜细胞(ependymal cell)。分布在周围神经系统的有:施万细胞(Schwann cell)和卫星细胞(satellite cell)。

突触修剪是一个清除过多突触的发育过程,促进神经回路成熟。在抑郁症、精神分裂症、阿尔茨海默症等疾病中存在异常的突触修剪过程,引起突触功能紊乱。小胶质细胞通过CX3CL1-CX3CR1信号、补体蛋白等信号参与突触修剪过程,星形胶质细胞通过MEGF10和MERTK相关信号通路吞噬突触。也有研究表明在小胶质细胞缺失下,星形胶质细胞可通过补体信号作为“替补"成员,吞噬突触。在皮层、下丘脑区域星形胶质细胞可通过释放IL-33促进小胶质细胞吞噬突触。目前对于突触修剪的信号通路研究主要聚焦于神经元与胶质细胞中,对于在突触修剪过程中胶质细胞之间的互作了解不多。星形胶质细胞和小胶质细胞被认为是突触可塑性的关键调节者,能够响应神经活动变化而吞噬和清除突触。但是,它们之间在突触重塑过程中的协调程度和机制一直不清楚。
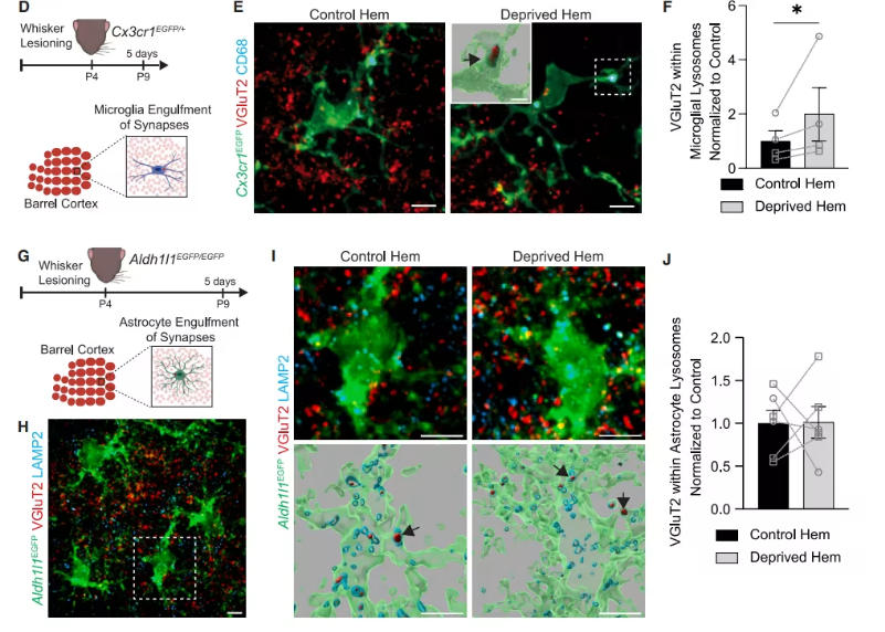
与其他脑区中星形胶质细胞直接吞噬突触的模式不同,该研究证实,丘脑向桶状皮层IV层的突触输入在空间上排列成网格状,在小鼠出生后发育的关键窗口期(出生后第1-3天)去除胡须,可取消这种网格状的丘脑皮层突触模式的形成。研究人员发现出生后第4天剥夺胡须后小鼠桶状皮层vGlut2阳性突触密度出现显著降低,小胶质细胞溶酶体内的vGlut2阳性突触数量增多,但星形胶质细胞溶酶体内突触数量并不增多,表明胡须剥夺后小胶质细胞吞噬过多的突触输入。星形胶质细胞在结构上与突触邻近,但是在胡须剥夺后星形胶质细胞与vGlut2阳性突触结构的接触比例显著降低,星形胶质细胞分支密度减少,但星形胶质细胞数目并未发生变化。

胡须剥夺促进小胶质细胞吞噬突触,抑制星形胶质细胞吞噬突触
通过细胞类型特异性翻译组分析(TRAP-seq),确定了这种星形胶质细胞形态变化的分子驱动因素。,其中大多数调控因子主要为Wnt信号通路相关,包括β-catenin及其共同激活的转录因子T细胞因子/淋巴增强子因子(TCF/LEF)。免疫荧光实验证实了胡须剥夺后桶状皮层星形胶质细胞核内β-catenin表达增多。为证实Wnt受体信号在星形胶质细胞和突触相互接触中的左右,研究人员利用工具小鼠在发育期特异性敲除星形胶质细胞APC(APC是一种抑癌基因,负向调控Wnt信号)后可显著增加星形胶质细胞核内β-catenin表达,星形胶质细胞分支密度并未发生变化,但星形胶质细胞和突触之间的距离显著增加。单细胞测序实验发现在阿尔茨海默病、衰老、癫痫等存在小胶质细胞异常吞噬突触的过程中星形胶质细胞β-catenin信号增强。

敲除CX3CL1或CX3CR1信号胡须剥夺并不增加星形胶质细胞Wnt受体的表达
星形胶质细胞中Wnt信号的诱导以及随之而来的突触重塑依赖于CX3CL1-CX3CR1信号。在Cx3cl1⁻/⁻和Cx3cr1⁻/⁻小鼠中,胡须剥夺未能激活星形胶质细胞中的Wnt信号,并且星形胶质细胞-突触接触的特征性减少也被 abolished。小胶质细胞TRAP-seq显示,胡须损伤后小胶质细胞中的绝大多数转录变化都取决于CX3CR1,表明CX3CL1-CX3CR1信号可作为Wnt上游信号驱动星形胶质细胞Wnt受体的激活。

敲除CX3CL1或CX3CR1信号胡须剥夺并不增加星形胶质细胞Wnt受体的表达
该研究的核心发现:
1.星形胶质细胞在小胶质细胞吞噬突触之前减少与突触的接触。
2.小胶质细胞衍生的Wnt因子促使星形胶质细胞减少与突触的关联。
3.小胶质细胞和星形胶质细胞之间的Wnt信号传导对突触重塑至关重要。
4.小胶质细胞-星形胶质细胞的Wnt相互作用被CX3CL1/CX3CR1信号传导激活。
荷兰Liposoma的巨噬细胞清除剂氯膦酸二钠脂质体Clodronate Liposomes,氯膦酸盐脂质体,广泛用于体内单核巨噬细胞清除。通过脑立体定位注射ClodronateLiposomes(货号CP-002-002,规格2ml+2ml),可以随时随处(海马,下丘脑等部位)清除脑部位的空间定向巨噬细胞。产品频频登刊Cell,Nature和Science。如需订购,可以随时联系。技术支持可以联系大中华代理商靶点科技(Target Technology),专业技术团队给您单核巨噬细胞清除提供整套解决方案。
原始文献
Faust, Travis E. et al. Microglia-astrocyte crosstalk regulates synapse remodeling via Wnt signaling. Cell, Volume 188, Issue 19, 5212 - 5230.e21.